Kabelová spoušť s časovačem pro digitální zrcadlovky


Dálková spoušť s časovačem slouží zejména pro spínání sérií dlouhých expozic při nastaveném času "B" na fotoaparátu. Lze ji ovšem použít i ke snímání rychlých sekvencí krátkých expozic s pravidelnými intervaly mezi snímky, plní i funkci samospouště apod. Zařízení lze použít prakticky s libovolným fotoaparátem, který má vyvedeno elektrické ovládání spouště, je však určeno především pro digitální zrcadlovky. Proto umožňuje pracovat s předsklápěním zrcátka fotoaparátu, nastavit dobu, potřebnou pro uložení snímku na paměťovou kartu apod.


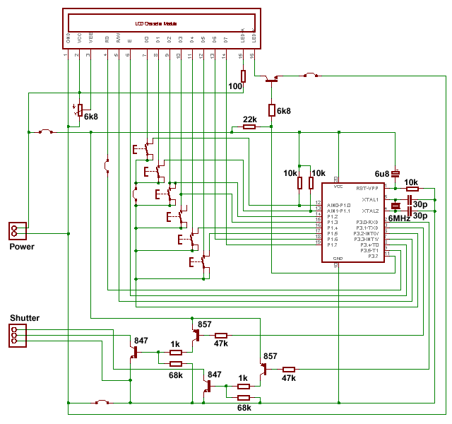
Zapojení

Konstrukce časovače využívá malý a levný mikrokontrolér Atmel AT89C2051. Veškeré funkce jsou naprogramovány v tomto obvodu, zapojení je tedy velice jednoduché. Obsahuje pouze MCU s několika součástkami, potřebnými pro jeho funkci a následující periferie, připojené na porty MCU :

Mikrokontrolér pracuje na poměrně nízké frekvenci 6MHz. Pro daný účel tato frekvence plně postačuje a celý obvod pak má nízkou spotřebu. Ve spojení s úsporným LCD displejem je zařízení vhodné pro napájení z baterií.

Všechy "elektrické" fotoaparáty, se kterými jsem se dosud setkal, měly podobné zapojení spouště ( ať již měly konektor pro dákové ovládání, nebo bylo nutné vyvést přívody k tlačítku spouště ). Tlačítko má dvě polohy, při "namáčknutí" se zapnou obvody AF a měření expozice a při "domáčknutí" se spustí závěrka. Oba kontakty spínají kladné napětí na zemní vodič obvodu fotoaparátu. Velikost a časový průběh kladného napětí se u různých přístrojů liší, obvykle jde o různé pulsy dané algoritmem, jakým procesor multiplexuje vstupy z jednotlivých ovládacích prvků. Ve všech mně známých případech je možné tyto signály spínat na zem kolektorem tranzistoru NPN.



Výstupy pro ovládání spouště jsou tedy tvořeny otevřenými kolektory dvou NPN tranzistorů. Pro snížení spotřeby MCU řady '51 je přitom vhodné, aby v "klidovém" stavu byly jeho porty ve vysoké úrovni. Proto jsou mezi MCU a výstupními tranzistory ještě tranzistory PNP, které otevírají výstupní tranzistory při nízké úrovni na přislušných portech mikrokontroléru. Toto zapojení zároveň zaručuje nízký výstupní odpor koncových tranzistorů bez ohledu na proud, který je možné odebírat z portů MCU.

Jeden z portů mikrokontroléru je využit pro spínání osvětlení displeje pomocí tranzistoru, připojeného na katodu LED. Zde je použit tranzistor NPN, při vysoké úrovni na portu MCU je tedy osvětlení zapnuto.

Tři porty MCU jsou využity pro ovládání řídících vstupů displeje ( Register Select, Read/Write a Enable ). Všech osm bitů portu P1 pak slouží jako datová sběrnice displeje. Šest z těchto portů je ovšem multiplexováno s ovládacími tlačítky. Multiplex je řízen softwarově s pomocí dalšího portu MCU, připojeného ke společnému vodiči tlačítek. Software zároveň zajišťuje, že při současném stisknutí více tlačítek ( kdy jsou propojeny jednotlivé vodiče sběrnice ) nejsou přenášena data mezi MCU a displejem.

Zapojení i programové řízení displeje vychází z použití řadiče displeje HD44780, jehož ekvivalenty lze nalézt prakticky ve všech znakových LCD modulech na trhu. V zapojení je tedy možné použít jakýkoliv z běžně prodávaných LCD modulů, malý displej 2x8 znaků byl zvolen pro malé rozměry i nízkou cenu. Pro jiné moduly však bude nutné upravit plošný spoj nebo propojení plošného spoje s displejem. Použitý modul má vývody ve dvou řadách po osmi na horní straně displeje.

Ovládání kontrastu displeje je řešeno odporovým trimrem, který řídí napětí na přívodu Vee LCD modulu. U většiny modulů je možné tento trimr vypustit a připojit ovládání kontrastu k zemnímu vodiči ( 0V ). Zvýšit napětí Vee je vhodné, pokud je tmavé pozadí znaků při vyšších teplotách. Pro nízké teploty je u některých modulů naopak vhodné přivést na tento vstup záporné napětí, které však v zapojení není k dispozici. V praxi jsem ovšem nikdy neměl problémy s čitelností displeje s trimrem prakticky v krajní poloze ( napětí blízké 0V )

Zapojení napájení osvětlení displeje odpovídá rozložení vývodů LCD modulů s podsvětlením. Displej, který jsem použil, však podsvětlení nemá, vývody 15 a 16 na modulu nejsou zapojeny. Tento typ jsem použil záměrně, obvyklé zelenožluté podsvícení mi totiž při fotografování v noci nevyhovuje. Na pájecí plošky modulu, určené pro LED, jsem připojil v sérii dvě malé ploché červené LED, určené pro osvětlení displejů, které prosvěcují sklo displeje ze strany. Osvětlení je sice poměrně slabé ( většina světla prochází sklem a pohlcuje se v rámečku displeje ), ale pro oči, přizpůsobené tmě, je displej čitelný.


Mechanická konstrukce

S ohledem na jednoduchost a rychlost výroby jsem zvolil jednostranný plošný spoj, přestože pak bylo nutné v zapojení použít pět drátových propojek. Pro kutily, kterým toto řešení stačí, uvádím odkaz na obraz pro fotografickou výrobu plošného spoje, určený pro tisk v rozlišení 600dpi. Rohy desky jsou prázdné pro snazší upevnění v krabičce a uprostřed strany naproti displeji je prostor pro případný středový sloupek krabičky.

Plošný spoj je navržen pro použití jednoduchých kulatých tlačítek s nízkým zdvihem řady DT6. Spolehlivost těchto tlačítek není právě nejlepší, cena je však nízká a práce s nimi jednoduchá. Případné zákmity jsou částečně ošetřeny programem MCU. Pokud by někdo chtěl použít kvalitnější spínače, úprava plošného spoje bude jednoduchá.

Přívody pro displej jsou rozmístěny tak, aby se kryly s vývody použitého LCD modulu. Spojení je vyřešeno jednoduchým "počítačovým" konektorem 2x8 pinů. Piny jsou zaletovány do pájecích oček LCD modulu a dutinková lišta do plošného spoje. Trimr pro řízení kontrastu displeje je pro úsporu prostoru umístěn pod LCD modulem, měnit nastavení je možné pouze po vytažení modulu z konektoru. Seřízení je tedy poněkud komplikované, ovšem, jak je uvedeno výše, ve většině případů žádné řízení kontrastu není nutné a stačí trimr nastavit "na doraz" k napětí 0V.



Na spodní straně plošného spoje se nachází většina součástek, potřebných pro chod mikrokontroléru, v provedení SMD. Z periferních obvodů jsou zde dvě dvojice tranzistorů PNP a NPN pro spínání kontaktů spouště fotoaparátu. Typy tranzistorů nejsou kritické, jsou uvedeny ty nejběžnější.



Na horní straně je patice s mikrokontrolérem, krystal 6MHz pro MCU, tlačítka, trimr řízení kontrastu, tranzistor spínající osvětlení displeje, dutinková lišta pro připojení LCD modulu, drátové propojky a dva odpory, které nejsou v SMD provedení, protože zároveň také plní funkci propojek.


Celý časovač je umístěn v krabičce, určené pro dálková ovládání a prodávané pod označením KPD01. K napájení slouží tři tužkové baterie. Mikrokontrolér by sice pracoval i při 3V napájení, pro LCD displej by pak ovšem byl nutný měnič na vyšší napětí, což by zvýšilo spotřebu. Napájení 4.5V lze bez problémů použít pro všechny části zapojení. Ve spodní polovině krabičky je tedy vlepeno pouzdro s kontakty na 3 baterie a přívod kladného napětí k plošnému spoji je veden přes miniaturní posuvný vypínač na pravé straně krabičky. V plošném spoji je výřez pro středový sloupek krabičky a u horního konce jsou strany zkosené, aby se deska vešla do zúženého zakončení krabičky. Kvůli tomuto zúžení jsou zkosené i rohy desky LCD modulu ( modulu to nevadí, rohy slouží jen k upevnění ).

Ve vrchním dílu krabičky jsou vyvrtány otvory pro tlačítka a vyříznuto okénko pro displej. Estetičtěji by působil nějaký vhodný rámeček displeje, pro tuto velikost jsem však žádný nesehnal a jeho pracná výroba mi připadala zbytečná.

Přívody k fotoaparátu jsou vyvedeny dvoužilovým stíněným kablíkem ( dva kontakty a zem ) pod deskou plošného spoje výřezem v horní stěně krabičky. Konektor na konci kablíku musí odpovídat vstupu pro dálkovou spoušť příslušného fotoaparátu. V mém případě jde o konektor N3 pro Canon EOS 20D ( shodný je u Canonu EOS 10D, EOS 1 všech verzí apod. ). Tento konektor není možné samostatně koupit, je tedy odlit z epoxidu, opilován do správného tvaru a zalepen do pouzdra od konektoru CINCH. U většiny ostatních aparátů bude řešení jednodušší, protože konektor pro dálkovou spoušť je standardní ( např. stereo JACK u Canonu EOS 300D ).

V konektoru je potřeba správně zapojit ovládácí přívody. Program mikrokontroléru ovládá "namáčknutí" spouště portem P3.1 a spuštění závěrky portem P3.0 MCU. Kontakt pro "namáčknutí" spouště ( zaostření ) tedy musí být na plošném spoji připojen k prostřednímu pájecímu bodu z trojice, určené pro připojení výstupního kabelu. Kontaktu pro spuštění závěrky přísluší krajní pájecí bod blíže k displeji, k bodu blíže MCU je třeba připojit zemní vodič.


Software

Pro zájemce poskytuji zazipovanou svou verzi programu MCU, pracující s popsaným zapojením. V archivu je HEX soubor pro přímé programování obvodu AT89C2051 i zdrojový kód pro assembler, takže vlastním úpravám se meze nekladou.

Program po resetu MCU provádí následující operace :

V základním stavu program monitoruje tlačítka, řídí osvětlení displeje ( zhruba po 20 sekundách nečinnosti postupně zhasne ) a na displeji zobrazuje v horním řádku nastavenou dobu expozice a počet expozic, v dolním řádku pak periodu expozic ( pokud je nastavena ) a zapnutí dalších funkcí. Znak "S" v pravém dolním rohu displeje označuje prodlevu před první expozicí ( samospoušť ), znak "M" nastavení předsklopení zrcátka, znak "F" prodlevu pro zaostření ( po "namáčknutí" spouště ).

Stisknutím pravého dolního tlačítka ( na fotografii červené ) program přejde do výběru v menu. Prostředními dvěma tlačítky lze volit položku v menu a její název je zobrazen v horním řádku displeje. Tlačítky na levé straně se vybrané položce přiřazuje hodnota, zobrazovaná v dolním řádku. Obě dvojice tlačítek pracují cyklicky v obou směrech, stisknutím tlačítka vlevo nahoře tedy lze přejít z první hodnoty přímo na poslední apod. Stisknutím libovolného z tlačítek vpravo ( červené nebo zelené ) program přejde zpět do základního stavu.

Stisknutím pravého horního tlačítka ( zelené ) program ze základního stavu přejde do režimu expozice. Odměří nastavený čas pro samospoušť a pak pro zadaný počet expozic postupně "namáčkne" spoušť a odměří interval pro zaostření, stiskne spoušť pro předsklopení zrcátka ( pokud je nastaveno ) a odměří příslušnou prodlevu, stiskne spoušť pro expozici a drží ji stisknutou po nastavenou dobu, po uvolnění spouště odměří čas pro uložení snímku. Pokud je nastavena perioda snímání a je delší, než součet všech intervalů pro každý snímek, program mezi jednotlivými snímky vyčká nastavenou dobu. V režimu expozice je v horním řádku zobrazován čas do konce expozice a v dolním řádku čas do začátku následující expozice s rozlišením desetin sekundy. Vpravo je v horním řádku počet zbývajících expozic a v dolním řádku znak právě probíhající fáze procesu : "S" pro samospoušť, "F" pro zaostřování, "M" pro předsklopení zrcátka, "E" pro expozici a "W" pro čekání na uložení snímku nebo na nastavenou periodu snímků.

Pokud je nastaven interval pro předsklopení zrcátka, musí být tato funkce zvolena i na fotoaparátu, jinak stisknutí spouště zbytečně spustí krátkou expozici. Většina expozičních časů je určena pro nastavení "B" na fotoaparátu pro velmi dlouhé expozice. První hodnota v menu však nastavuje dobu stisknutí spouště na 1/5 sekundy, což je vhodné pro spojení s nastavením délky expozice na fotoaparátu, bez použití "B".

Po dokončení nastaveného počtu expozic program přejde zpět do základního stavu. Stisknutí pravého dolního ( červeného ) tlačítka v režimu expozice zruší všechny zbývající expozice po dokončení té, která právě probíhá. Pokud již probíhá poslední expozice ( v pravém horním rohu displeje je nula ), pak stisknutí tlačítka tuto expozici přeruší, program uvolní spoušť a přejde do základního stavu okamžitě. Pro okamžité přerušení probíhající série expozic je tedy třeba stisknout tlačítko dvakrát - první stisknutí nastaví počet zbývajících expozic na nulu a druhé přeruší probíhající expozici.

Ostatní tlačítka v režimu expozice nemají žádnou funkci kromě jedné : zapínají osvětlení displeje. LED postupně zhasne vždy zhruba 20 sekund po posledním stisku libovolného tlačítka.


Menu

Výše uvedená verze programu umožňuje pro příslušné položky menu volit následující hodnoty, zobrazované na displeji :

Hodnoty v nabídkách jsou definovány na začátku programu a není problém je upravit i bez znalosti vlastního algoritmu. Časové údaje u položek jsou v desetinách sekundy ( základní perioda "odpočítávacího" časovače ).

Po zapnutí časovače ( resetu MCU ) jsou všechny položky nastaveny na první hodnoty v menu, s výjimkou doby pro uložení snímku, která je na řádku 750 kódu nastavena na druhou hodnotu v menu, tedy 1s. Ostatní výchozí hodnoty je možné změnit obdobným způsobem.



Hlavní stránka fotografických experimentů

M.P. 2005